JLH Endstufe
John Linsley Hood - kennen vielleicht Einige. Andere sollten sich mal bei Wikipedia schlau machen. ![]()
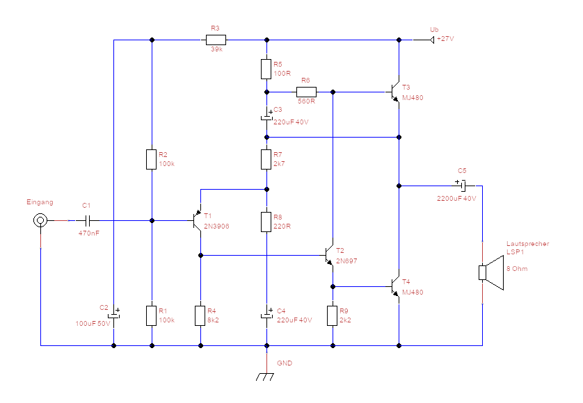
1969 erschien in der Zeitschrift "Wireless World" ein Artikel von ihm mit einer Klasse A Endstufe aus bipolaren Transistoren. Die Schaltung ist recht einfach und doch gibt es einige "Besonderheiten". Wer sich etwas mit Verstärken und im Speziellen mit Endstufen auskennt, merkt recht schnell, dass die beiden Endtransistoren nicht komplementär sind - Also kein NPN und ein PNP-Transistor, sondern 2 NPN-Transistoren. Des Weiteren gibt es nur einen Transistor, der die eigentliche Spannungsverstärkung "erledigt".
Das hatte damals viele Vorteile:
- PNP Leistungstransistoren waren damals sehr teuer und nicht "komplementär" zu den NPN-Typen.
- Die Schaltung bestand nur aus 4 Transistoren.
- Man benötigte nur einen "kleinen" PNP Transistor.
- Es wurde nur eine positive Versorgungsspannung benötigt.
Hier mal die Originalschaltung von 1969:
Sieht eigentlich simpel aus. Funktioniert auch soweit. Es gibt aber Verbesserungspotential. Dazu aber später mehr. Zunächst mal zur Schaltung und zum Verständnis, wie die Endstufe eigentlich funktioniert. Wir betrachten die Schaltung zunächst rein Gleichstrom-mäßig und lassen daher die Kondensatoren mal weg.
Das sieht dann so aus:
Über R5+R6 wir die Basis von T3 versorgt. Dieser fängt an zu leiten und dessen Emitter wird daher positiv (gegenüber Masse). Dies passiert solange, bis die Spannung am Emitter von T1 ca. 0,7 V größer wird als die Spannung am Spannungsteiler R2+R3 / R1. Die Spannung an der Basis von T1 wird sich bei 27 V Versorgungsspannung etwa auf 11 V einstellen. Dementsprechend fließt ab etwa 11,7 V am Emitter von T1 ein Basisstrom in T1, der zu einem Kollektorstrom führt, der wiederum T2 aufsteuert. Der steigende Basisstrom in T2 sorgt nun dafür, dass zum einen auch in T4 ein Strom fließt und zum anderen die Basis von T3 "heruntergezogen" wird, bis ein "stabiler" Zustand eintritt. Dies ist in etwa der Fall, wenn die Spannung am Punkt Emitter T3 / Kollektor T4 ca. 13 V erreicht.
Diese Spannung liegt somit ziemlich genau auf der Hälfte der Versorgungsspannung. Es stellt sich über T3 und T4 ein Strom ein, der aus dem Spannungsabfall an R5+R6 (etwa 13V) - sich dem daraus ergebenden Strom (ca. 20mA) und der Stromverstärkung von T4 (hfe ca. 150) errechnet. Bei identischer Stromverstärkung von T3 und T4 teilt sich der Strom von R5+R6 je zur Hälfte auf die Bais von T3 und Basis von T4 auf, also jeweils ca.10mA. Richtigerweise müsste man noch den Strom in R9 abziehen. Dies sind aber nur 0,7 V / 2,2 kΩ - also 320 μA - die fallen bei 10mA also kaum ins Gewicht. Daraus resultiert dann ein Kollektorstrom in T3 und T4 von ca. 1,5 A.
Da sich die Versorgungsspannung an T3 und T4 etwa gleichmäßig verteilt, fallen hier pro Transistor etwa 13,5 V * 1,2 A = 16,2 W an Leistung ab.
Wie man hier sieht, ist das eine Klasse A Endstufe. Der Ruhestrom in den Endtransistoren ist etwa so hoch wie der maximale Strom in der Last.
Bei ca. ± 10 Vss am Lautsprecher und 8 Ω Impedanz fließen nach Adam Riese und Georg Simon Ohm 1,25 A.
Bei einer Stereo-Endstufe werden da bestenfalls 65 W in Wärme umgewandelt, ohne das auch nur ein Ton zu hören ist. Dazu kommen noch die Verluste im Netzteil sowie die Leistungen in der Treiberstufe.
Was kommt nun an maximaler Leistung bei den Lautsprechern an?
Wenn wir von ± 10 Vss ausgehen, liegt der Effektivwert bei 7 V. Dies ergibt an 8 Ω dann fantastische 6 Watt!
Wow! Um 2 x 6 Watt an den Lautsprechern zu "erzeugen" benötigen wir hier mehr als das 5-fache an Energie!
Klasse A eben...
Übrigens ist es bei Röhrenverstärken nicht anders. Eine Single-Ended-Kiste z. B. mit einer 845 bringt etwa 20W an den Lautsprecher. In der Röhre werden hier dann bei etwa 1000 Volt und 100mA etwa 100 W an der Anode verheizt. Dazu kommt noch die Heizleistung für die Röhre (über 30 W) und die Energie für die Ansteuerung (weitere Röhren) sowie Netzteilverluste und Übertragerverluste... Da ist man schnell auch bei 200 W.
Betrachten wir die Schaltung nun wechselspannungsmäßig. Über den Kondensator C1 gelangt unser Eingangssignal zur Basis von T1 und bewirkt hier als "Emitterschaltung" eine Verstärkung, die T2 entsprechend steuert. Zunächst sieht es so aus, dass T1 die Spannung verstärkt - dem ist aber nicht so, da es über den Emitter eine Gegenkopplung von den Endtransistoren gibt. T2 hingegen verstärkt die geringen Spannungsänderungen an der Basis zu recht großen Spannungsänderungen am Kollektor und damit führt also T2 die eigentliche Spannungsverstärkung aus. Bei diesem Transistor ist besonders auf gute Qualität zu achten. T3 folgt dann im Prinzip nur der Spannungsänderung des Kollektors von T2 und treibt den Lautsprecher an.T4 stellt somit den Gegenpol - also die Stromsenke zu T3 dar.
Weitere Details: Der Spannungsteiler R1 / R2 / R3 wird über einen Elektrolytkondensator (Elko) "stabilisiert". Dies verhindert eine Verstärkung evtl. vorhandener Störungen der Versorgungsspannung (Brummen, Rauschen, usw.). Der Spannungsteiler R7 / R8 bewirkt mit C4 eine Gegenkopplung vom Endstufenausgang zurück zu T1 und sorgt dabei mit seinem Widerstandsverhältnis für eine Verstärkung der gesamten Schaltung von ca. 13. Man kann also mit ca. 0,7 V am Eingang die Endstufe voll aussteuern. Nun noch zum Kondensator C3: Dieser bewirkt ein "bootstrapping" der "Versorgung" von T2 und damit auch der Basis von T4, um einen höheren Spannungshub am Ausgang zu erreichen. Würde C3 fehlen, wäre die maximale Spannung am Emitter von T3 bei etwa 18 V. Mit C3 wir diese Spannung auf ca. 24 V erhöht, da C3 quasi das Potential am Punkt R5 / R6 bei positiver Halbwelle über das Betriebsspannungsniveau schiebt.
Zu guter Letzt dient C5 dazu, die Gleichspannung vom Lautsprecher fern zu halten, damit hier nur Wechselspannung ankommt.
Nun zu den Schwachstellen der Schaltung:
In der Regel wird man die Schaltung mit einem einfachen Netzteil aus Transformator, Gleichrichter und Siebelkos betreiben. Das führt - gerade bei dem hohen Ruhestrom - auch zu ordentlich Brumm - Beispiel: Trafo mit 21 V∼, Innenwiderstand 100mΩ, Brückengleichrichter mit Silizium-Dioden und ein 22.000 μF Elko ergibt bei 1,2 A eine Brummspannung von 500mVss.
Wer es nicht glaubt, kann es damit nachrechnen: http://www.duncanamps.com/psud2/index.html
Dazu ist diese Versorgung auch nicht stabilisiert und schwankt mit der Höhe der Netzspannung. Auch Störungen aus dem Stromnetz und die Impulsströme in den Gleichrichterdioden führen zu eigenartigen Effekten auf der Versorgungsspannung.
Das ist nun nicht der Nachteil der Schaltung, aber diese "Störungen" bewirken durch das Schaltungsprinzip doch Effekte, die man nicht vernachlässigen sollte.
Da wären zunächst die Kondensatoren im Signalweg. Bis auf C2 liegen alle Kondensatoren mittelbar oder unmittelbar im Signalweg und verursachen je nach Verlustfaktor auch unerwünschte Verzerrungen. Positiv ist hier eigentlich nur, dass bei den "hohen" Kapazitäten Elkos verwendet werden können, die auch mit einer Gleichspannung beaufschlagt werden. Gerade in den Gegenkopplungsschleifen vieler anderer Verstärker befinden sich oft bipolare Elkos oder Reihenschaltungen von "normalen" Elkos, die hier nur mit sehr geringen Spannungen betrieben werden. Das führt unweigerlich zu unschönen Verzerrungen, auch wenn hier noch weitere kleinere Folienkondensatoren parallel geschaltet werden. C5 liegt hinter der Gegenkopplung und kann daher auch nicht durch die Schaltung "kontrolliert" werden.
Die einfachen Spannungsteiler R1 / R2 / R3 sowie R5 / R6 führen dazu, dass Schwankungen der Versorgungsspannung direkt zu Änderungen der Arbeitspunkte der Transistoren führen. Gut, C2 fängt Brummen für die Basis an T1 ganz gut ab. Aber R5 und R6 lassen den Netzbrumm direkt an die Steuerstufe durch. Da man die Netzteilelkos nicht beliebig vergrößern kann, ist in der Grundschaltung von 1969 immer ein leichtes Brummen im Lautsprecher zu hören. Das bekommt man nur mit einer stabilisierten Versorgung weg und die ist aufwändig. Also sollte man hier andere Wege gehen. Auch das Bootstrapping ist hier eine "Krücke", die man vermeiden kann.
Ein weiteres Problem ist, dass der maximale Kollektorstrom in den Endtransistoren etwa doppelt so hoch wie der Ruhestrom ist. Das liegt an der Verteilung des aus R5+R6 erzeugten Basisstroms, der ja nicht größer werden kann. Entweder T3 oder T4 werden jeweils mit dem hier höchstmöglichen Strom betrieben. Um etwas Reserven bei kritischen Lasten zu haben, muss der Ruhestrom schon deutlich höher sein, als der maximale Strom (Peakwert) im Lautsprecher. Bei 8 Ohm und 10V sind das 1,25A - man sollte hier etwa 1,5 A in den Kollektoren der Endtransistoren als Ruhestrom einstellen.
Was kann also verbessert werden?
Zunächst kann man versuchen, die Schaltung für eine symmetrische Versorgung "umzustricken". Hier hat man die geringen Potentialunterschiede zwischen der Basis von T1 und dem Ausgang als "Spaßbremse" - Mit geschickter Wahl der Eingangsstufe kann man das aber in den Griff kriegen. Dann kann auch C5 entfallen. C1 sollte man aber in der Schaltung lassen und hier einfach einen guten Folienkondensator verwenden.
Zum Zweiten "versorgt" man die einzelnen Stufen nicht mit Widerständen sondern baut sich aus je 2 Transistoren "Stromquellen", die zudem noch über einfache Trimmpotentiometer einstellbar gemacht werden können. Damit kann auch das Bootstrapping entfallen. Zusätzlich sollte man die hohen Leistungen der Endtransistoren noch auf mehrere einzelne verteilen. Gerade, wenn man die Endstufe nicht mit 6 W sondern mehr "Dampf" bauen will. Bei einer Parallelschaltung von Leistungstransistoren sind Emitterwiderstände Pflicht. 100 MilliOhm an jedem Emitter reichen hier aber bereits aus.
Bei großen Leistungen und höheren Spannungen muss man gezielt sein Augenmerk auf T2 und dessen stromversorgende "Stromquelle" richten. Hier werden einige Watt in Wärme umgesetzt und diese Transistoren sollten auch die komplette Versorgungsspannung (bei ±30 V sind das bereits über 60V) und auch Ströme verkraften. Bei 3 A Ruhestrom am Ende fließen hier auch mal 50-100 mA, die im Extremfalle auch mal zu 5-6 Watt an der Treiberstufe führen können. Da reicht kein BC550C mehr aus! Auch sollte man für diese Stufe kleine Kühlkörper vorsehen.
Ein weiterer Punkt ist die Stabilität der ganzen Schaltung. Sehr oft kommt es zu unerwünschten Schwingungen und Oszillation, die sich auch nur bei bestimmten Lasten und einem ganz gewissen Pegel äußern können. Ruck-Zuck hat man sich da einen Mittelwellensender gebaut. Daher auch beim Aufbau auf kurze Wege achten und an neuralgischen Punkten zusätzliche Kondensatoren vorsehen, die die Anstiegsgeschwindigkeit der Transistoren etwas "bremsen". Sonst killt man sich seine Hochtöner und hört nicht mal was...Es raucht vielleicht nur etwas...
Auf dem Steckbrett habe ich auch nicht schlecht gestaunt, dass ich direkt einen Oszillator hatte. Glücklicherweise war da kein Lautsprecher angeschlossen, sondern nur ein Lastwiderstand.
Hier mal ein Bild vom Drahtverhau:

Man sieht schon einen der später mal 4 großen Kühlkörper - 200 x 200 x 40 mm groß. Als Endtransistoren werde ich 2SC5200 verwenden. Stromversorgung übernimmt ein 500VA Ringkerntrafo mit einem Großaufgebot von Röderstein-Elkos und zusätzlicher Spannungsregelung sowie Schutzschaltung und Einschaltverzögerung. Ist noch viiiiieeeel Arbeit.
Und noch ein Blick auf meine Notizen:
Das sieht noch ziemlich wüst aus und ich bin mit meinen Ideen noch lange nicht fertig.
Der Versuch einer Offset-Kompensation ist rein gekritzelt. Ob ich die baue, weiß ich noch nicht...
Was mir noch etwas den Kopf madig macht, ist der Ruhestrom der Endtransistoren - Da er direkt vom hfe der Transen abhängt, besteht die Gefahr, dass die Endstufe "thermisch wegläuft" bis dass die Sicherungen sich verabschieden. Das muss ich auch irgendwie verhindern. Ich weiß noch nicht wie und wo...hätte da aber schon eine Idee...
Für die Spannungsreglung habe ich meine Ideen noch nicht auf Papier gebracht. Vorerst muss die Schaltung mit den Labornetzteilen laufen.
Ich weiß bereits jetzt schon: Das Ding wird groß, schwer und kuschelig warm im Betrieb.
Fortsetzung folgt!



